Innovative chronic pain treatment: Breakthrough Hope 2025
Understanding Innovative Chronic Pain Treatment
Living with chronic pain, which lasts for months and impacts every part of life, can be a constant battle. When traditional treatments fail or cause unwanted side effects, innovative chronic pain treatment becomes essential.
This term covers new, advanced approaches for more effective pain management, often without heavy reliance on medication.
- Advanced Technologies: Like devices that help block pain signals or therapies that use virtual reality.
- New Medications: Non-opioid compounds that target pain differently.
- Regenerative Therapies: Using your body’s own healing power.
- Personalized Care: Using data and AI to tailor treatments just for you.
This shift aims to give patients more control and better long-term outcomes, moving beyond masking symptoms to find solutions that improve quality of life.
I’m Dr. Zach Cohen, a physician double Board Certified in Anesthesiology and Chronic Pain. I’ve dedicated my career to advancing innovative chronic pain treatment methods. My extensive experience, including a fellowship in Chronic Pain Medicine at the University of California San Diego, focuses on providing comprehensive and effective solutions for persistent pain. This guide will explore these new horizons in detail.

Innovative chronic pain treatment vocab to learn:
- alternative treatments for chronic pain
- how do mind body treatments help chronic pain
- are self-management strategies effective in chronic pain treatment
The Shifting Landscape: Why We Need Alternatives to Traditional Pain Management
The approach to pain management is undergoing a critical shift. For too long, traditional methods, particularly powerful medications, were the primary solution. Now, the need for safer, more effective options for chronic pain is clear.
The opioid crisis highlights the dangers of over-reliance on these drugs for long-term pain. The statistics are staggering: The National Institutes of Health estimates 100 million people in the U.S. suffer from chronic pain, with 1.5 billion affected globally. While opioids are useful for acute pain, their long-term use carries risks: 21-29% of patients misuse them, and 8-12% develop an opioid use disorder. In 2019, nearly 50,000 people in the U.S. died from opioid-involved overdoses. This crisis, along with research into non-addictive compounds like those from the University of Arizona Health Sciences, necessitates a search for better alternatives.
Traditional treatments have their place, but for many, they don’t offer enough relief or come with unwanted side effects. Patients are increasingly looking for options that give them more control, reduce their reliance on pills, and improve their quality of life. This demand for non-addictive, evidence-based alternatives drives the advancements in innovative chronic pain treatment, focusing on the root causes of pain.
Understanding Chronic Pain’s Impact
Chronic pain is more than a physical ache; it affects every part of a person’s life. It takes a heavy toll on emotional and psychological well-being, leading to depression, anxiety, and poor sleep. The constant struggle often causes social isolation as daily activities and relationships become challenging.
The economic costs are also staggering, with societal costs exceeding $650 billion annually in the U.S. for treatment and lost productivity. Recognizing this profound impact, our approach to chronic pain has evolved to a biopsychosocial model. This means we look at the whole picture: the biological factors (like nerve damage), the psychological factors (like mood and coping), and the social factors (like work and family support). This comprehensive perspective is central to effective Mind-Body Treatments for Chronic Pain.
Technological Breakthroughs: A New Era for Innovative Chronic Pain Treatment
We are entering a new era where technology is pivotal to innovative chronic pain treatment. These advancements empower patients, moving beyond symptom management toward active, personalized solutions. From implanted devices to digital therapies, these breakthroughs offer new avenues for relief.

The Promise of Neuromodulation as an Innovative Chronic Pain Treatment
Neuromodulation is a cutting-edge field using technology to alter nerve activity, a cornerstone of innovative chronic pain treatment. Devices are implanted near specific nerves or the spinal cord, delivering mild electrical pulses. These pulses interrupt pain signals traveling to the brain, replacing them with a more tolerable sensation or none at all.
One of the most established forms is Spinal Cord Stimulation (SCS). This involves placing electrodes near the spinal cord and is effective for neuropathic pain, failed back surgery syndrome, and complex regional pain syndrome (CRPS), with 40-50 percent of CRPS patients achieving significant relief.
Dorsal Root Ganglion (DRG) Stimulation is a highly targeted approach focusing on the dorsal root ganglia—control centers for pain signals. It offers precise relief for localized neuropathic pain in areas like the lower limbs. The results can be life-changing, and its effectiveness is recognized by major insurers like Aetna, which now provides coverage for Abbott’s DRG treatments to 22 million U.S. members.
Lastly, Peripheral Nerve Stimulation (PNS) targets specific peripheral nerves outside the spinal cord. It is an excellent option for localized nerve pain, such as occipital neuralgia or post-surgical neuropathic pain, that hasn’t responded to other treatments. These technologies offer drug-free alternatives that put patients back in control. We offer comprehensive solutions for chronic pain, including Spinal Cord Stimulation, Dorsal Root Ganglion (DRG) Stimulation, and Peripheral Nerve Stimulation. You can learn More about Neuromodulation on our website.
Exploring New Frontiers: Virtual Reality and Wearable Tech in Pain Management
Beyond implanted devices, the digital revolution is bringing forth exciting non-invasive innovative chronic pain treatment options like virtual reality (VR) and wearable technology.

Virtual Reality (VR) for Pain is a powerful tool for pain management. By immersing patients in virtual environments, VR acts as a potent distraction, reducing the brain’s focus on pain. It also facilitates neural reprocessing, mindfulness, and CBT techniques. VR has shown a significant impact on chronic low back pain, and the FDA has authorized EaseVRx for this condition, making it available by prescription.
Wearable Technology also plays a big part. Smart devices can track activity levels, sleep patterns, and pain intensity, providing valuable data for personalized treatment. They can also deliver therapy. For example, wearable devices like NueroMetrix’s Quell have shown impressive results, with 80% of users reporting a decrease in pain and 60% reducing their medication intake. Wearable tech has been shown to decrease depression and opioid use in chronic pain patients, highlighting its potential to improve well-being. We continually monitor Research on wearable technology for pain to bring you the latest advancements.
Advanced Minimally Invasive Procedures
Minimally invasive procedures are another significant stride in innovative chronic pain treatment, offering targeted relief with less tissue damage and faster recovery times.
Radiofrequency Ablation (RFA) uses heat from radio waves to disable pain-sending nerves, commonly for chronic joint, back, and neck pain. The benefits can last from 8 months to a year.
Basivertebral Nerve Ablation is a specialized RFA procedure targeting the basivertebral nerve to treat chronic low back pain originating from vertebral endplates.
The MILD Procedure (Minimally Invasive Lumbar Decompression) removes excess ligament tissue compressing nerves in the lumbar spine to address spinal stenosis.
These advanced procedures offer precise pain targeting, reduced surgical risks, and quicker return to daily activities. We specialize in these techniques, including Radiofrequency Ablation, Basivertebral Nerve Ablation, and the MILD Procedure. Find More on Minimally Invasive Spine Surgery on our website.
The Next Wave: Pharmacological and Biological Innovations
The quest for innovative chronic pain treatment also extends to pharmacology and biology. We’re witnessing a shift away from relying solely on opioids towards smarter, more targeted medications and using the body’s innate healing capabilities.
Developing Safer, Non-Opioid Pain Relievers
The urgent need for non-addictive pain solutions has propelled research into novel compounds that target specific pain pathways. One promising area involves indirectly regulating the NaV1.7 sodium ion channel, a validated pain target. Researchers developed Compound 194, which reduces pain by activating the body’s own opioid system without causing addiction or other negative side effects. It also showed a synergistic effect when combined with morphine and gabapentin, suggesting it could help reduce doses of existing painkillers. This kind of Scientific research on novel pain compounds offers real hope for safer pain relief.
Regenerative Medicine: Healing from Within
Regenerative medicine is an innovative chronic pain treatment that stimulates the body’s natural healing processes to repair damaged tissues and reduce pain at its source.
- How it Works: These therapies use the body’s own cells or cellular products to promote tissue repair and reduce inflammation.
- PRP (Platelet-Rich Plasma): Involves injecting a concentration of your own blood platelets, rich in growth factors, into an injured area to stimulate healing. We frequently use PRP (Platelet-Rich Plasma) for conditions like osteoarthritis and tendon injuries.
- Gel Injection (Hyaluronic Acid): Often used for knee osteoarthritis, these injections supplement natural joint fluid to improve lubrication and cushioning. We offer Gel Injection as a non-surgical option.
These treatments are promising for joint and soft tissue pain, offering potential for long-term healing.
The Future of Pain Pharmacology: Emerging Therapies
The horizon of pain pharmacology is expanding with several emerging therapies showing immense promise for innovative chronic pain treatment.
- Scrambler Therapy: This non-invasive device “scrambles” pain signals, replacing them with “no-pain” information to re-educate the nervous system. It is effective even for pain unresponsive to opioids or TENS, with studies showing it reduces pain in over 80% of patients, often with long-lasting relief.
- Psychedelics: While still in the research phase, there’s renewed interest in psychedelics for conditions like fibromyalgia and neuropathic pain, potentially by “resetting” functional connectivity in the brain.
- Medical Cannabis: Where legally available, medical cannabis is explored for pain management, particularly for neuropathic pain and spasticity.
These novel agents are being researched for benefits like targeted relief with fewer side effects, reduced addiction risk, and long-lasting results. We closely follow insights from comprehensive reviews like the Scoping review on innovative therapies in pain management to offer the most advanced treatments.
The Role of AI in Personalizing Pain Care
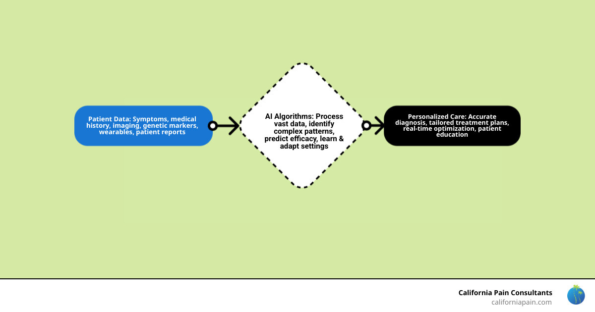
Imagine a future where your pain treatment is as unique as you are. Well, that future is rapidly becoming our present, thanks to Artificial Intelligence (AI) and its incredible power to transform innovative chronic pain treatment. AI isn’t just a buzzword; it’s a powerful tool that can process huge amounts of information and spot patterns that help us understand your pain better than ever before. This leads to treatment plans that are truly made just for you.

AI helps us in several amazing ways. For starters, it’s brilliant at improving diagnosis. These clever computer programs can look at all sorts of information about you – your symptoms, your past medical history, even details from your imaging scans, and sometimes even genetic markers. By piecing together these clues, AI helps your doctor figure out exactly what’s causing your chronic pain. This precision means we can select the most appropriate treatments right from the beginning, saving you time and discomfort.
Even better, AI excels at predictive analytics for treatment success. By sifting through data from thousands of other patients, AI can help us predict which treatments are most likely to be effective for your specific situation. This means less trial-and-error, and a faster path to feeling better. It’s like having a super-smart guide helping us steer the best way forward for your unique pain journey.
For those using advanced devices, AI can even help with personalizing neuromodulation settings in real-time. Imagine your spinal cord stimulator learning your pain patterns throughout the day and automatically adjusting its settings to give you the best relief. This could lead to “autopilot” devices that adapt to your needs, potentially even predicting pain before it fully starts!
Finally, AI plays a big part in patient education. AI-powered platforms can provide you with personalized information, answer your questions in an easy-to-understand way, and offer support whenever you need it. This makes complex medical information more accessible and empowers you to take an active role in your own care, which often leads to better results. You can learn more about AI’s role in patient education and how it’s shaping the future of care.
The real magic happens when we combine AI with other cutting-edge technologies like virtual reality (VR), wearable devices, and cloud computing. This creates a truly holistic and adaptive approach to chronic pain management, offering you a more custom and effective path towards a life with less pain.
Adopting New Strategies: Benefits and Considerations for Patients
Embracing innovative chronic pain treatment offers a fresh start toward lasting relief and a better quality of life. However, like any important medical decision, there are benefits and considerations to weigh.
The primary benefits include a reduced reliance on opioids, which lowers the risk of addiction and side effects. These therapies also provide targeted and effective relief by pinpointing the pain’s source, leading to an improved quality of life. Patients can move more freely, return to beloved activities, and see improvements in mood and sleep. Technological advancements also foster patient empowerment, giving you more control over your pain management. Finally, many minimally invasive options offer less downtime and faster recovery.
Key considerations include:
- Cost and Insurance Coverage: A primary consideration is cost. While many innovative options are increasingly covered by insurance (like Aetna’s coverage for DRG stimulation), check your specific plan’s benefits. Our team can help you steer these aspects.
- Finding a Qualified Provider: It is crucial to find a board-certified pain specialist with experience in these advanced methods. Our doctors at California Pain Consultants in San Diego, La Mesa, and Chula Vista are board-certified and specialize in comprehensive, non-surgical pain management.
- Trial Periods: For some implantable devices, trial periods allow you to experience the relief before making a long-term commitment.
- Commitment to the Process: Treating chronic pain is a journey. These treatments are often part of a larger plan that may include physical therapy, lifestyle changes, and psychological support.
A thorough consultation is essential to create a personalized, multifaceted innovative chronic pain treatment plan for your unique needs.
Here’s a quick look at how traditional and innovative treatments stack up:
| Feature | Traditional Pain Treatments (e.g., Opioids, NSAIDs) | Innovative Pain Treatments (e.g., Neuromodulation, VR, Scrambler Therapy) |
|---|---|---|
| Efficacy | Varies; can be effective for short-term/acute pain; long-term efficacy often limited or with diminishing returns. | Often highly effective for chronic, neuropathic, or otherwise resistant pain; targeted relief. |
| Side Effects | Can be significant (e.g., addiction, constipation, respiratory depression, GI issues, organ damage). | Generally fewer systemic side effects; localized risks associated with procedures (e.g., infection, irritation). |
| Addiction Risk | High for opioids; none for NSAIDs but other risks exist. | Very low to none; focus on non-addictive modalities. |
| Control | Passive; relies on medication schedules. | Often patient-controlled (e.g., device adjustments, VR engagement); active participation. |
| Nature | Primarily symptomatic relief; biochemical. | Addresses underlying pain mechanisms; re-educates nervous system; promotes healing. |
| Invasiveness | Oral medication (non-invasive); some injections. | Ranges from non-invasive (VR, wearables, Scrambler) to minimally invasive (PNS, RFA, DRG, SCS implants). |
| Cost | Variable; can be low for generics; long-term costs can accumulate. | Can have higher upfront costs for devices/procedures; potential for long-term cost savings by reducing medication/hospital visits. |
Conclusion: A New Dawn for Chronic Pain Sufferers
It’s truly an exciting time in pain management! We’ve journeyed through some incredible advancements, and it’s clear we’re entering a “new dawn” for anyone living with chronic pain. Gone are the days when options felt limited, often leading down paths of heavy medication.
Now, thanks to innovative chronic pain treatment, we have a remarkable toolkit at our disposal. Imagine therapies that use cutting-edge technology, like devices that gently redirect pain signals, or even virtual reality to help your brain manage discomfort. We’re seeing new medications developed that target pain with incredible precision, moving far beyond older, less effective approaches. And with the power of AI, treatment plans are becoming truly personalized, crafted just for you.
This isn’t just about managing symptoms anymore; it’s about a fundamental shift. We’re moving away from relying on opioids and embracing solutions that are precise, sustainable, and designed to improve your entire quality of life. It’s about giving you more choices, minimizing unwanted side effects, and helping you get back to doing the things you love. The experts agree: this era of pain medicine is truly special, offering hope for hundreds of millions worldwide.
So, if you’ve been struggling with persistent pain, please know this: you are not stuck. There’s a profound message of hope and empowerment here for you. The landscape has changed, and new, effective options are available.
At California Pain Consultants, we are proud to be at the forefront of bringing these advanced therapies to you. Our board-certified doctors in San Diego, Kearny Mesa, Chula Vista, Rancho Bernardo, La Mesa, and Miramar are dedicated to offering comprehensive, non-surgical pain management. We focus on compassionate care, understanding your unique journey, and helping you restore your mobility and reclaim your life. We are here, ready to guide you through these new horizons.
Ready to explore what a life with less pain could look like? We invite you to Explore our comprehensive Conditions and Treatments to learn more about how we can help you on your path to relief.